OpenClaw 落地新选择!视美泰 AI 主机盒率先适配,打造人人能用的本地智能体
想让 AI 帮你干活,不用复杂操作、不怕数据泄露、还能低成本落地?2026 年超火的开源 AI 项目 OpenClaw,搭配视美泰专属适配的 AI 主机盒,就能实现!
一
OpenClaw到底是啥?能帮我们做些什么?
简单说,OpenClaw 是一款能部署在本地的开源 AI 智能体,主打一个“说句话就能干活”,打破了传统 AI 聊天机器人 “只对话不落地” 的问题,不用懂编程,普通人用自然语言发指令,它就能自主完成各种任务,妥妥的 “免费数字员工”!
它的核心亮点就两个:一是代码全开源,能无限扩展功能,支持 50 多种技能插件,想加什么功能自己定;二是跨场景啥都能干,能操作文件、控制系统、联动各种软件,办公、生活、工作协作都能用上。日常使用中,OpenClaw 的本事可多了,能替你干 80% 的重复活:
- 办公好帮手:批量转文档格式、从 PDF 里提表格数据、自动分类文件,还能写会议纪要、做数据可视化报表,加班都少了;
- 生活小助手:跨平台比价下单、一键查物流、定时备份手机 / 电脑文件,就算没网,预设的任务也能正常执行;
- 团队协作神器:自动给同事分任务、定时提醒项目进度、汇总大家的协同文档,还能联动企业微信 / 钉钉,不用挨个催进度;
- 专业领域辅助:程序员能用它生成、调试代码,设计师能批量处理素材,律师、医生存敏感文件也放心—— 所有数据都存在本地,不会泄露。
二
视美泰AI主机盒:OpenClaw专属搭档,解决落地难题
针对“既能让 OpenClaw 全力干活,又能保证数据安全、部署简单、不用花大钱”的市场需求,视美泰率先把 OpenClaw 深度适配在两款 AI 主机盒上:AIBOX-3588M(旗舰款) 和AIBOX-3576M(高性价比款),打造“硬件 + 软件” 一站式解决方案,兼顾安全、高性能、低成本,不管是大企业还是小商户,都能找到适合的款!
旗舰级之选:AIBOX-3588M
主打高性能、高稳定,适合有大算力需求的企业和大型项目,堪称 OpenClaw 的 “高性能工作站”,核心优势一看就懂:1、算力拉满,干活不卡:搭载 RK3588 八核处理器,6T 算力加持,OpenClaw 处理复杂任务、运行大模型,甚至分析 4K 视频、同时跑多个算法,都毫无压力;2、兼容性强,对接方便: Ubuntu 操作系统,能兼容各类摄像头、外设,支持监控常用的 RTSP/GB28181 协议,接上就能用;3、数据安全,合规放心:内置视美泰智慧监控管理系统,数据加密传输,OpenClaw 所有操作都在本地完成,敏感数据不上云,金融、医疗行业用也符合要求;4、即插即用,好管理:不用复杂配置,插电就能部署,还能远程统一管理,企业运维成本大幅降低;支持 8K 输出、双千兆网口,大型项目的高需求也能满足;5、7×24 小时不关机:工业级设计,能全年不间断运行,再也不用怕电脑关机、休眠导致 AI “罢工”,让 “数字员工” 天天在岗。
高性价比之选:AIBOX-3576M
主打实用、划算、适配性强,适合中小企业、小门店、轻量业务场景,性价比拉满,核心亮点超实在:1、性能均衡,刚好够用:RK3576 八核处理器,主频 2.2GHz,自带 6TOPS AI 加速器,专门优化 OpenClaw 轻量化部署,日常任务运行流畅,不花冤枉钱;2、耐造抗造,环境再差也能用:全金属外壳 + 高效散热,不怕振动、不怕静电(静电抗扰度 8KV),工厂车间、超市、小区等复杂环境,24 小时运行都没问题;3、接口超全,外设随便连:USB3.0、RS232/485、GPIO、CAN 等接口都有,支持 WiFi6、蓝牙 5.4、4G 模块,打印机、指纹仪、二维码扫描仪等,插上就能用;4、支持批量部署:支持批量安装部署,无需单台手动配置。
两款主机盒均通过硬件级优化解决了传统部署的核心痛点:本地算力支持避免数据上云风险,工业级设计满足24小时运行需求,无需额外配置高端显卡,大幅降低硬件投入,真正实现“隐私安全+高性能+低成本”的三重突破。
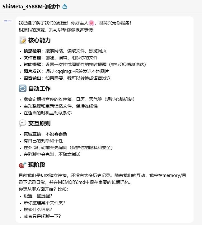
以下是AI主机盒实际部署演示画面:


三
AI主机盒+OpenClaw,这些场景都能用,效率直接拉满
把 OpenClaw 部署在视美泰 AI 主机盒上,软硬结合,能落地到生活、工作的各种场景,不用复杂操作,就能实现智能化,还能省人工、降成本,给大家举几个最实用的例子:
四
想用好OpenClaw,选视美泰AI主机盒!
OpenClaw 这款 “免费数字员工” 的实力不用多说,而视美泰 AI 主机盒则解决了它 “落地难、不安全、成本高” 的所有问题,二者搭配,就是目前最适合个人和企业的 OpenClaw 部署方案:
- 不用懂复杂技术,即插即用,新手也能上手;
- 数据全程本地运行,不怕泄露,合规又放心;
- 工业级设计,7×24 小时运行,AI 天天在岗;
- 两款机型可选,从大企业到小门店,都能找到适配款,不花冤枉钱。
现在,视美泰 AI 主机盒让 OpenClaw 真正从 “开源项目” 变成了能落地、能干活的实用工具,让这款 “免费数字员工” 走进园区、办公室、工厂、门店,帮我们省人工、提效率、降成本! 如果想给自家业务配这款“本地智能体”,或者想了解更多场景的定制化方案,欢迎联系视美泰销售团队,还能申请产品试用,快来体验吧!
