如何设计高电压DCM反向电荷泵转换器
本期,我们将介绍高电压 DCM 反向电荷泵转换器的详细知识。
需要低电流、高负电压来偏置高级驾驶辅助系统中的传感器、用于声纳应用的超声波传感器和通信设备。反激式、Cuk 和反向降压/升压转换器都是可能的解决方案,但会受到笨重的变压器(反激式和 Cuk)阻碍,或受到控制器输入电压额定值(反向降压/升压)对最大负电压的限制。在本期电源设计要点中,我将详细介绍将单个电感器与一个在不连续导通模式 (DCM) 下运行的反向电荷泵配对的转换器的工作原理。与接地参考的升压控制器配合使用时,能够以更低的系统成本生成较大的负输出电压。
图 1 展示的是经过简化的功率级原理图。请注意,该原理图与传统的反向降压/升压转换器不同,该转换器会使控制“浮动”在 VIN和 −VOUT之间。在该转换器中,可实现的最大 −VOUT等于控制器的最大 VCC减去最大输入电压。因此几乎无法找到一个能够驱动输出电压为 −100V 或更负大的 N 通道场效应晶体管 (FET) 的控制器。

图 1 电感驱动的反向电荷泵的简化功率级
电路的操作可以分为三个间隔(图 2)。在第一个间隔中,FET 在占空比 (d) 期间导通,这会在电感器两端施加 VIN,允许电流从零开始上升并存储能量。但是,在上一个周期中,C1(保持大约等于 VOUT的电压)已经耗尽了多余的能量,从而使 D1 和 D2 处于反向偏置状态。这就是为什么在此间隔中未显示 D1、D2 和 C1。C2 提供所有负载电流。
在下一个间隔 d' 中,FET 关断,电感电流开始放电,导致其电压极性反转。这大大增加了节点 VFET 上的电压,从而允许 C1 通过 D1 充电。在此间隔期间,电流会下降,直到 D1 关断。但是,由于 D1 的反向恢复特性,电流在最终关断之前变为负值,此时电感器的电流斜率会发生变化,其电压极性会再次反转。
第三个间隔 d'' 是能量从 C1 转移到 C2 的过程。当 D1 停止导通时,电感器电压被钳位至 VIN,因为 VFET 节点电压由流经 FET 体二极管的电流路径强制接地。电流流经 D2,直到 C1 和 C2 上的电压均衡为止,但电流会持续流经 FET 体二极管,直到电感电流降为零。此时,电感器两端的电压会崩溃并与电路寄生效应谐振,直到 FET 再次导通为止。

图 2 DCM 运行的三个相位
图 3 详细说明了关键电压和电流波形。DCM 运行可实现尽可能小的电感,但峰值电流更高。DCM 运行的电感在最大占空比、最小 VIN和满负载的条件下确定。对照控制器数据表仔细检查最大占空比,但通常可以选择 60%-90%,否则可能发生脉冲跳跃。较大的电感会使电路进入连续导通模式 (CCM),因为在下一个开关周期之前,电流不会恢复为零。这导致使用的电感器可能大于必要值,并需要额外注意以防止发生次谐波振荡。

图 3 DCM 中的主要电路波形
设计公式
对于 DCM 运行,公式 1 满足涉及电感器存储能量的关系:

方程式 1.
其中,ipk是指示器峰值电流,η 是转换器的效率。然后,电感器峰值电流等于公式 2:

方程式 2.
根据以下两个公式,公式 3 以如下方式表示占空比 (d):

方程式 3.
由于 VIN是 FET 导通时电感器两端的电压,而 ipk是占空比 d 结束时的电感器电流,因此将公式 2 代入公式 3 可得到公式 4 和 5:

方程式 4.

方程式 5.
在间隔 d' 内、平均负载电流由公式 6 和 7 中的几何关系确定:

方程式 6.

方程式 7.
将公式 2 代入公式 7 可得到公式 8:

方程式 8.
该周期的剩余部分定义为 d'',即当能量转移到 C2 中,且剩余电感电流放电至零时(公式 9):

方程式 9.
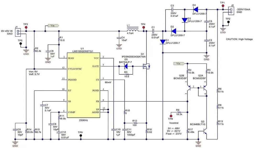
图 4 展示了使用倍压器实施此转换器的示例原理图,其中使每个功率级元件的电压应力等于完整输出电压的一半。这样做可以从更多的元件中进行选择。在此应用中,在输出电压为一半但负载电流为两倍的情况下计算电感。

图 4 具备倍压器和电平转换电流镜的
电感器驱动反向电荷泵原理图
该转换器提供了一个小型单电感器解决方案来生成较大的负电压。此外,它还允许使用价格低廉的接地参考升压控制器来驱动 N 通道 FET。
有关更多电源设计要点,请查看 TI 在 Power House 上的电源设计要点博客系列。
