Boost电路的简单设计
Boost电路的简单设计
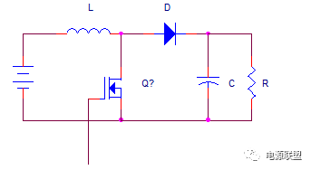
Boost 电路的原理图如下图所示

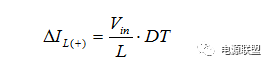
当MOSFET开通时,电源给电感L充电,电感储能,电容放电。电感上的电流增加量(电感线圈未饱和时)为:

其中:D为占空比,T为开关周期。
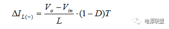
当MOSFET关断时,电感放电,电感的能量通过二极管传递到负载。电感上的电流不断减小,忽略二极管的压降,则电流变化为:

电感电流连续模式时,在稳态条件下,电感上的电流增加等于其电流减小,即

于是整理可得:

因为0
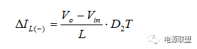
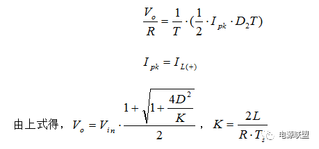
电感电流非连续模式时,MOSFET开通状态下,电感电流的增值为:

MOSFET关断状态下,电感电流的下降值为:

电感电流上升值等于下降值,即

整理得:

因为在此模式下电感电流是不连续的,所以每个周期电感电流都会下降至零。输出电流等于电感电流的平均值,即

由此可以看出,对于Boost电路,电感电流连续模式与电感电流非连续模式有很大的不同,非连续模式输出电压与输入电压,电感,负载电阻,占空比还有开关频率都有关系。而连续模式输出电压的大小只取决于输入电压和占空比。
输出滤波电容的选择
在开关电源中,输出电容的作用是存储能量,维持一个恒定的电压。Boost电路的电容选择主要是控制输出的纹波在指标规定的范围内。对于Boost电路,电容的阻抗和输出电流决定了输出电压纹波的大小。电容的阻抗由三部分组成,即等效串联电感(ESL),等效串联电阻(ESR)和电容值(C)。
在电感电流连续模式中,电容的大小取决于输出电流、开关频率和期望的输出纹波。在MOSFET开通时,输出滤波电容提供整个负载电流。在Boost电路中,为了满足期望的输出纹波电压,电容值可以按下式选取

其中:Iomax为较大的输出电流;
Dmax为较大的占空比
对电感电流非连续模式,电容为

在实际设计中,由于电容的ESR,为了保证较小的纹波电压,必须要选择更大容值的电容。
在电感电流连续模式中,假设电容值足够大以至于可以忽略。就要有足够小的ESR来限制输出的电压纹波。

在电感电流非连续模式下:

纹波电流通过电容的ESR中会产生功率损耗,这个损耗会使电容内部的温度上升。过度的温升会大大缩短电容的使用寿命。在不同的环境温度下,电容都有额定的纹波电流。通过电容的电流不能超过其额定值。通过输出电容电流的有效值为

ESL可以通过选用低ESL的电容,限制引线线长度(PCB以及电容),和采用多个小电容并联的形式来控制它的大小。
有三种低阻抗的电容,铝、有机半导体和固体钽电容都适合于一般低成本的商业领域。低阻抗铝电解电容成本低,在较小的封装下可以提供更大的容量。但其ESR比较大。有机半导体电解电容在工业电源中用的越来越普遍。它可以提供较小的ESR和比较大的容量。固体钽电容可以提供低的ESR和ESL以及比较大的容量。在开关电源中是比较理想的选择。
在开关电源中,电感的作用是存储能量。电感的作用是维持一个恒定的电流,或者说,是限制电感中电流的变化。
在Boost电路中,选择合适电感量通常用来限制流过它的纹波电流。电感的纹波电流正比于输入电压和MOSFET开通时间,反比于电感量。电感量的大小决定了连续模式和非连续模式的工作点。
除了电感的感量外,选择电感还应注意它较大直流或者峰值电流,和较大的工作频率。电感电流超过了其额定电流或者工作频率超过了其较大工作频率,都会导致电感饱和及过热。
磁器件厂家提供了很多的电感都可用于DC/DC变换器。开关电源中最常用的磁心是铁氧体和电工铁。
由于电感绕线的直流电阻,电流通过时产生电感铜损。同时,由于电感的交流电流会导致磁通交变,产生磁损。功率损耗会引起电感的温度上升,过度的温升会使导线的绝缘降低。
Boost电路中,电感的损耗可以由下式计算

其中:Rcu为绕线电阻;
Pcore为磁损,可以有磁心厂家的数据手册中查到。
在小功率的DC/DC变化中,Power MOSFET是最常用的功率开关。MOSFET的成本比较低,工作频率比较高。设计中选取MOSFET主要考虑到它的导通损耗和开关损耗。要求MOSFET要有足够低的导通电阻RDS(ON)和比较低的栅极电荷Qg。
MOSFET的耗散功率可以由下式计算

选择续流二极管的重要的标准是:开通速度、击穿电压、额定电流、正向导通电压。开关电源中,通常选择低正向导通电压的肖特基二极管。
续流二极管的损耗计算:

