开源项目RespiraWorks呼吸机总体介绍
来源:KiCad
概览
提到呼吸机,很多人会想到 “价格昂贵”“技术复杂”,但 这款呼吸机偏要打破这种固有印象 —— 他们打造了一款成本不到 2000 美元的全功能呼吸机,更关键的是,从 PCB 设计图、电路原理图到物料清单(BOM),所有核心资料全开源,普通人也能参考复刻!

设计目标
RespiraWorks 致力于制造以下的呼吸机:
完全开源(软件和硬件)
经济实惠(材料成本低于 2000 美元)
功能齐全,可用于长期临床使用
已通过审查,可提交全球监管机构审查
优化了 BOM(考虑到供应链的限制)
设计用于大流行后的长期临床使用
这款呼吸机可不是 “应急凑数款”,它能满足长期临床使用需求:不管是医院常规场景,还是野外临时医疗点,都能适配 ——12V 电源设计很灵活,普通汽车电池、密封铅酸电池都能当备用电源;操作也不复杂,7 英寸触控屏清晰直观,就算触摸屏出问题,还有蜂鸣器和 LED 灯辅助提醒,安全性拉满。
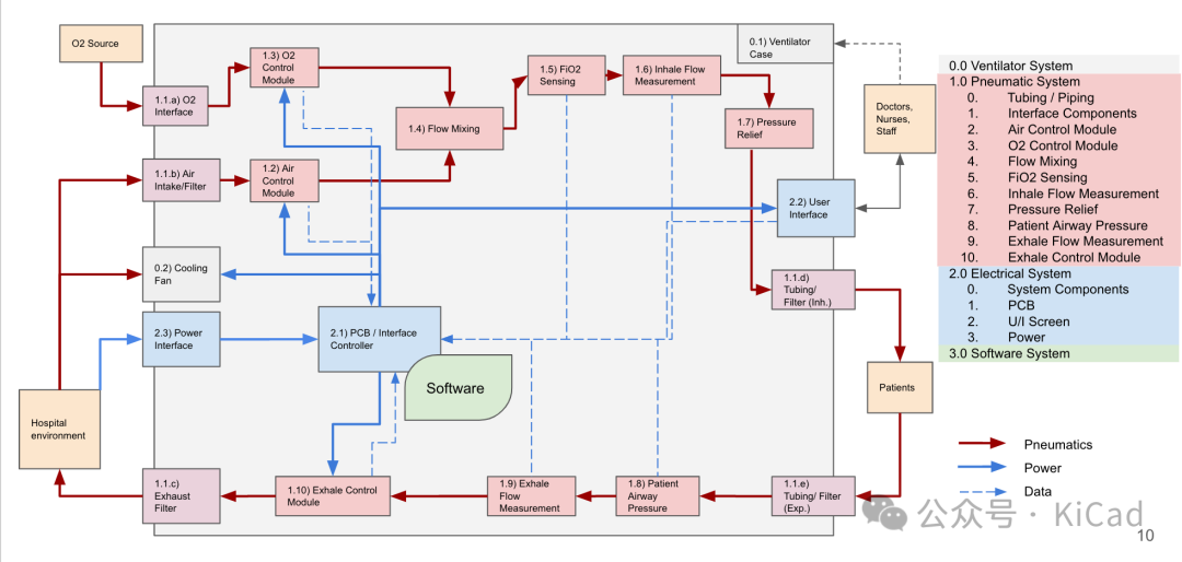
系统设计
RespiraWorks 呼吸机有四个主要子系统,其接口紧密相连:
气动系统
电气系统
软件系统(文件在代码目录中)
用于封闭设备并提供结构支撑的机械组件
下图显示了气动和电气系统之间的互动,软件运行在主控制器(STM32)和控制用户界面的第二台独立图形计算机(Raspberry Pi 3+/4)上。

气动系统
下图显示了系统的实际气动布局:

从呼吸机 Rev 0.4 开始添加了一个单独的流量传感器,用于空气和氧气输入。整体结构为压力回路->流量指令->执行器。流动变得可控,而不仅仅是观察。
整体结构为OxygenLoop(PressureLoop(FlowLoop(Actuator)))。
空气和氧气分支将各自拥有自己的闭环流量控制器,并以鼓风机夹管阀和氧气 PSOL 作为执行器。
这些内环路以及呼气夹管阀的流量命令来自于患者压力传感器周围封闭的外环路压力控制器。
对该外环的压力命令来自状态机。
FiO2 由一个缓慢的最外层控制环路控制,该控制环路改变空气和氧气流量指令之间的混合比例,并封闭在氧气传感器周围。

氧气从外部加压源供应到氧气口。空气由鼓风机从室内空气中吸入。在氧气供应不足的情况下,设备也可以在没有外部加压氧气供应的情况下运行(仅提供 21% 的 FiO2)。
空气路径

空气由鼓风机通过可更换的 HEPA 过滤器吸入,并在系统内加压使用。鼓风机保持相对恒定的速度,并进行开环控制。目前的版本还没有加入控制风扇速度以节省电能和延长响应时间的功能。离开风机后,加压(5 kPa)空气会通过一个止回阀,以防止氧气倒流进入鼓风机,因为鼓风机的额定值不包括氧气,可能会造成火灾风险。单向阀之后是一个比例夹紧阀,用于调节下游气流。它通过调节夹阀内置管道中气流路径的横截面积来实现这一目的。
氧气路径

氧气回路来自外部氧气源,内置调节器可将压力降至足够低的水平,以便由 12V 比例电磁阀 (PSOL) 进行控制。入口处的设计氧气压力为 440 kPa - 120 kPa。可允许的最高连接压力由调压器的能力决定,调压器的使用压力不能高于其额定压力。最低压力由 PSOL 中的孔径设定。如果供气压力低于 PSOL 的最小值,就无法为病人提供足够的流量。
单向阀可防止医院供氧系统受到污染。流向病人的氧气流量由 PSOL 控制,PSOL 的孔径大小由可变脉宽调制信号控制。目前,PSOL 是一种小型的汽车电磁阀,虽然在功能上适合开发,但还不能胜任供氧任务。确定一种更可靠的氧气注入方法是改进设计的当务之急。RespiraWorks 公司认为,目前的 PSOL 能够进行氧气清洁,并能实现精细控制和快速开发(假设)。因此,它已被纳入设计中。
氧气和空气混合

氧气和空气在患者管道中混合,不需要专用的氧气混合器;而是通过对两股输入气流进行比例控制来实现氧气混合功能。氧气传感器用于测量气体混合时的氧气含量,并向控制器提供反馈,以计算、显示和实现 FiO2 的闭环控制。
流量测量

混合后的气体通过文丘里压差流量传感器,测量输送给患者的气体流量。气体从机器出来时会经过一个医疗级抗病毒过滤器,以防止病毒、细菌或其他异物。如果没有这些过滤器,设备还可以在管道的面板安装中增加一个内嵌式 HEPA 过滤器。之所以加入这一功能,是因为很难采购到医用病毒过滤器,而且希望有更多的选择。
呼吸机使用的患者回路是 ISO 5356-1 标准的 22 毫米内螺纹双肢回路,与呼吸机上的外螺纹端口相连接。如果使用加湿器、HME 或其他设备,这些设备将根据情况连接到患者吸气或呼气回路。
PEEP 控制

在测量呼气流量后,另一个比例夹管阀用于设置 PEEP。
从机器排出的空气经过最后的 HEPA 过滤器处理,为工作人员提供额外的安全保护。
风扇选择
我们很早就做出了使用鼓风机(而不是加压氧气源和控制阀)为病人输送空气的关键决定。

带有进气口组件的 WS7040 风机
使用鼓风机,特别是这种鼓风机的理由有几个。首先,使用鼓风机(而不是压缩空气)可以使设备只需较小的电源(约 50 瓦连续功率)即可提供紧急通气。这使得该设备便于携带,并适合在野战医院或大规模伤亡事件中使用,因为在这些地方,大规模提供压缩空气或压缩机可能具有挑战性。选用的鼓风机也是普通的 CPAP 鼓风机,而不是高性能通风机。
这样可以使用易于达到的鼓风机性能规格,降低成本并提高供应链的弹性。
不过,选择 CPAP 鼓风机也有缺点:鼓风机的额定值不适合氧气任务,而且鼓风机的压力响应较慢,其时间常数比呼吸机中的同类鼓风机长约 1500 毫秒。因此,我们开发了一种高流量、长寿命的比例阀,这将在后面的章节中讨论。
通过将氧气混合置于鼓风机之后,并使用单向阀防止回流,该设计可确保鼓风机永远不会出现高浓度氧气。
此外,根据医学界的反馈,输送给病人的压力不超过 60 mm H20。为了确保高阻力气道的充分通气,呼吸机通常会规定较高的压力。采用这种较低的压力规格可使呼吸机提供最常用的压力范围,同时避免大量成本。它符合 80601-2-12 和所有针对 Covid-19 呼吸机的审查规范。
电子设计

电子系统为呼吸机提供电源,对其传感器和执行器进行实时控制,提供安全保护和警报,以及用于提供信息和控制其运行参数的用户界面。
与气动系统一样,电子系统的设计也是为了适应全球供应链、低成本以及坚固可靠。
计算架构
我们选择了双计算机架构。一个基于 STM32 的循环控制器负责呼吸机传感器和执行器的实时控制。与之相连的是一个基于触摸屏、Raspberry Pi 4 和 Linux 的用户界面计算机,用于提供用户界面。这种设计使我们能够将最关键的功能委托给一个简单的设计,以便对其整体进行合理的审查和测试,同时也使用户界面计算机具有足够的复杂性,以提供全面的用户界面。

两个计算元件之间的责任分工大致按照潜在故障的即时性来划分。对于潜在故障可能导致危险的操作类别,由于人为干预过快,因此使用循环控制器。对于在及时发出警报的情况下,可以在合理的时间内通过人机交互解决潜在故障的操作,则使用用户界面计算机。这种设计还允许在两个计算元件之间进行自检,以减少单点故障。
之所以选择 STM32 微控制器,是因为它比 Arduinos 或类似的流行微控制器功能更强大,但价格仍然低廉,可广泛使用,文档齐全,并具有广泛的调试工具。STM32 已被证明是一种可靠的医疗电子元件,并具有用于气动和机械控制的多种 I/O 设置。循环控制器的操作尽可能简单,以方便对其功能进行全面审查、测试和验证。
之所以选择 Raspberry Pi 作为 UI 控制器,是因为它与现有的人机界面具有广泛的兼容性,并能承受供应链冲击。此外,Raspberry Pi 还支持基于 Linux 的操作系统和通用 HDMI 接口,因此可以快速开发软件和用户界面。它通过有线和无线网络接口支持远程监控和自动测试。虽然功能强大且灵活,但其操作系统的复杂性意味着无法充分保证或验证实时控制。因此,所有时间关键型操作,如呼吸机气动控制,都由 STM32 处理。
串行通信链路使用校验和来确保数据完整性,为两个计算元件之间的设置和数据提供可靠的通信。
每个计算元件都有自己的报警系统和看门狗定时器。如果任一计算元件出现无响应的情况,看门狗将使其进入安全状态并重新启动。用户界面计算机监控循环控制器,反之亦然,如果对方停止响应,则会发出警报。每个控制器都能独立触发声音警报系统,用户界面控制器还能以可视方式显示警报。主板上有 3 种颜色的明亮 LED 灯,可提供独立于触摸屏界面的视觉警报。循环控制器和用户界面计算机可分别独立控制自己的红色、黄色和绿色 LED 灯。由于主板设计中的一个错误,循环控制器只能控制红色 LED 灯。这一问题将在今后的版本中得到解决。
我们设计了一块定制主板,用于承载用户界面计算机和循环控制器,以及所有必要的通信、过滤、安全保护、传感器、电机驱动器和电源。这既改进了制造装配,又提高了电子设备的电磁抗扰度。

闭环气动控制
气动系统的所有关键元件均由电子元件控制。WS7040 鼓风机自带驱动器,由主板通过 PWM 信号控制的 12VDC 供电。RespiraWorks 设计的比例夹管阀由步进电机驱动,步进电机由 powerSTEP01 步进驱动器集成电路控制。powerSTEP01 可在与 STM32 开发模块兼容的子板中使用,这种协同作用可实现围绕气流控制的快速硬件和软件开发,并为集成到下一个主板版本中提供成熟的电子设计。
监测吸入/呼出流量的压差 (dP) 传感器也安装在主板上。这些都是汽车压差传感器,价格便宜,在全球范围内大量供应。它们监测两个文丘里流量传感器之间的压差以及病人的输送压力。它们输出模拟电信号,该信号在主板上经过滤波和调节后传输到 STM32 循环控制器。它们通过 2.5 毫米软管与通气管气动连接。在进行单端压力测量时,两个压力端口中只有一个通过 2.5 毫米软管连接,第二个端口以大气压力为基准。
氧气供应由比例电磁阀控制。主板上有两个大电流 MOSFET 开关,采用可复位热熔断器熔断,并由反激二极管保护,用于操作感性负载。这些开关可对 12V 负载进行固定开/关控制或比例 PWM 控制。其中一个开关通道用于比例电磁铁。另一个通道是非承诺通道,可用于未来的功能,如加湿器加热控制。
为了将来扩展功能,主板还提供了 4 个供电 I2C 端口,可配置为 3.3V 或 5V 工作电压。这些端口可用于指令执行器、读取传感器或与外部加湿器或不间断电源 (UPS) 等其他支持设备连接。
电源设计
电子设计的早期决定是将输入电压标准化为 12 VDC。这样就可以围绕 WS7040 鼓风机和驱动器快速制作原型。使用 12VDC 可以将广泛使用的密封铅酸安全系统电池或汽车电池作为野外医院的备用或主要电源。12VDC 也是一种常见的电池标准,而且有兼容 60601-1 的壁式适配器,可在更传统的医疗设施中使用。
定制主板具有 DC/DC 转换器,可为板载电子设备提供和调节逻辑电压。在主板的下一次迭代中,备用电池将用于提供紧急关机警报(当电源和备用电池都没有或耗尽时),并为监控、诊断和日志提供实时时钟支持。
人机界面
选择 7 英寸电容式触摸屏作为主要用户界面。这是一个彩色显示屏,能够接收用户输入,并以 50 毫秒的延迟刷新数据。显示屏和集成扬声器均通过用户界面控制器的 HDMI 接口操作。
循环控制器可使用自己的专用音频系统。这是一个更简单的压电蜂鸣器,由方波信号驱动,能够达到所需的输出音量。蜂鸣器和 LED 灯在触摸屏发生故障时提供辅助应急接口。
License
Apache 2.0
开源地址
最后是该项目的仓库:
https://p.eda.cn/d-1330723582757568512
有兴趣的小伙伴可以去华秋开源硬件社区查看!有商业诉求的,请联系项目的作者。
