华芯微电子低功耗蓝牙广播发射芯片HS24G1820产品介绍
作者: 发布时间:2026-02-05 08:00:34 浏览量:
HS24G1820是一款低功耗、低成本高性能的低功耗蓝牙广播发射芯片,内部集成了发射机/GFSK调制解调器和BLE系带处理,符合蓝牙5.1核心协议,同时内部集成了一个8位MCU,包含1K*14-bit的一次性可编程只读电存储器(OTP-ROM)、40Byte的SRAM。芯片外围器件极少,适用于各种低成本小型蓝牙遥控器方案。
产品特征
| ◆超低成本蓝牙发射芯片 | ◆符合蓝牙5.1核心协议 |
| ◆最大输出功率:+9dBm | ◆传输速率:1Mbps |
| ◆内部IIC协议 | ◆24mA@9dBm瞬态发射电流 |
| ◆1K×14的程序存储器 | ◆40 × 8位通用寄存器 |
| ◆4个双向标准IO端口 | ◆睡眠电流1.2uA |
| ◆ESOP8封装 | ◆最多支持1个灯+9个按键 |
| ◆极少的外围元器件 |
封装信息
芯片为ESOP8封装,脚位如下:

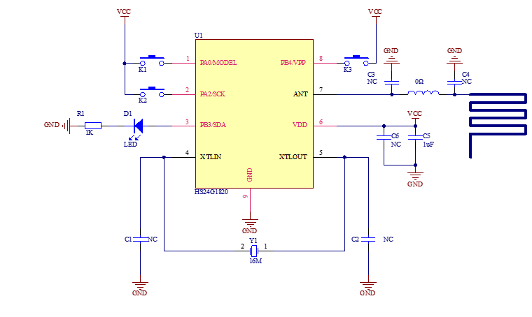
应用电路图

实物图
下图为华芯微电子新国标电瓶车蓝牙遥控器方案,空旷场地测试距离70米以上。

BOM表
| 元器件 | 封装 |
| HS24G1820芯片 | ESOP8 |
| 16MHz晶振 | SMD3225 |
| 电阻0Ω | 0402 |
| 电容1uF | 0603 |
| 电阻1KΩ | 0603 |
| LED | 0805 |
