【干货】米尔T153开发板AD7616高速ADC采集系统详解
PART 01
项目概述
1.1 技术背景米尔MYD-YT153开发板搭载全志T153处理器,提供LocalBus(LBC)并行总线接口,适合连接高速外设。AD7616是ADI公司推出的16位高精度并行ADC,具有16通道差分输入,广泛应用于工业数据采集、仪器仪表等领域。1.2 项目目标
- 验证MYD-YT153 LocalBus与AD7616的硬件兼容性
- 提供完整的软件驱动实现方案
- 评估系统在实际应用中的性能表现
PART 02
硬件平台架构
2.1 核心硬件组件
MYD-YT153开发板和localbus接口2.2 硬件连接要点
- 引脚一一对应:AD7616模块通过J23接口直连开发板
- 电源连接:需外接5V电源至模块供电引脚
- 信号完整性:并行总线长度应尽量短,避免信号衰减
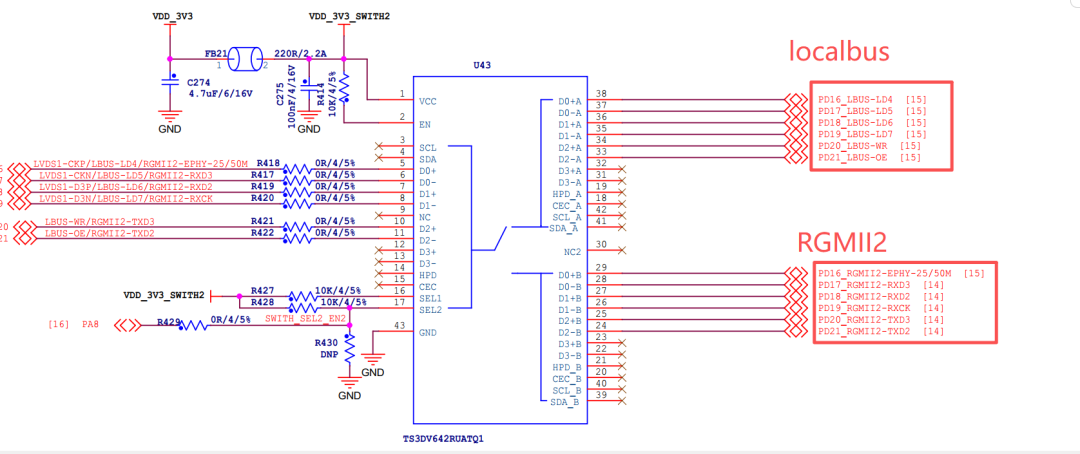
J23 localbus接口定义
MYD-YT153接入AD7616模块2.3 引脚冲突注意T153处理器的LocalBus与RGMII2网络接口存在引脚复用冲突:
- 必须选择编译支持LocalBus的镜像(LVDS或DSI显示配置)
- 同一时间只能使用一种功能
Localbus与RGMII2冲突
PART 03
软件环境配置
3.1 镜像选择根据存储介质选择相应镜像:
注:所有镜像均支持LocalBus功能。3.2 驱动架构// 驱动层次应用层:platform\allwinner\industry\localbus\lbc_ad7616_test\lbc_ad7616_test.c (用户空间测试程序)驱动层:bsp/drivers/lbc/sunxi_lbc_v2_drv.c(内核驱动)硬件层:LocalBus控制器(T153内置)
PART 04
AD7616工作模式解析
4.1 测试代码是否能正常工作直接运行代码,看下是什么现象:
Lbc_ad7616_test程序运行结果可以看到一共分三部分:模式设置,设置了SEL[0-2]以及CS0片选,做了寄存器映射。寄存器设置,针对0x02,0x04…0x27先写后度。获取结果,读取每路通路结果,小数点后两位。4.2 AD7616模块分析结合芯片手册《ad7616.pdf》和软件源码lbc_ad7616_test.c
程序运行流程图init_gpio设置了GPIO_CH_SEL0,GPIO_CH_SEL1,GPIO_CH_SEL2都为0,结合手册可以看到这是通路选择管脚,当软件模式时需要设置为0x000。
CHSEL寄存器AD7616_Set_Range(Range_0_V)里面设置RANGE_SEL0和RANGE_SEL1 为0,结合手册,发现时设置的软件模式。
RNGSEL模式寄存器map_shared_reg_region 和map_chip_region 都是为了读写寄存器做内存映射。run_ad7616_test 测试代码关键,它一共分两部分,初始化寄存器和读数据。
adc写寄存器和获取结果流程通过查询寄存器可以得到如下信息:
adc_cmd_write_readback(ctx,i,0x2,0x60);
同样方式,进行总结:
总结一下就是设置burst模式和启用Sequencer模式,±5V量程。好了,接着看测试逻辑发送一次CMD_SET_CONVST_IO 后,开始读取每个通道的值:
这个逻辑就比较清晰了,16个通道轮询方式读取,然后判断最高位是否是1还是0做区别,最后做一个5V量程转换后输出小数点后2位。结合上面寄存器分析,量程处理代码比较随意,应该要把2.5V,5V,10V 用宏控制,并和量产转换形成对于关系。那么它的实际精度是多少,作为一个16bitADC,理论精度是−32768~+32767,当sample_range=5(±5V)时:满量程:10V码值范围:65536个码1 LSB=10V/65536≈0.0001526V也就是:≈152.6µV/LSB那释放一下它的精度,不再控制输出,把%6.2f改成%f即可。
printf("tsa:%pch:%2d, data:0x%04x, voltage:%f\n", tsa, ch, data[ch], voltage_data);
接下来就涉及另一个问题,采样率到底是多少,其实就统计一下每秒这个读取测试次数就知晓。
最后统计出来每秒15帧,那肯定不是真实水平,清空所有打印再试试:
此时可以看到每秒有接近9000次,由于每次采样通道16,9000x16=144,000 samples/second,相当于单通道144kSPS水平。
PART 05
总结
通过本次测试,得出以下结论:
- 精度验证:AD7616在±5V量程下实际分辨率达到152.6 µV,满足16位ADC标称性能。
- 速率验证:系统实际采样率达到144 kSPS(单通道等效),虽未达到理论极限250 kSPS,但已满足大多数应用需求。
- 优化效果:通过减少软件开销,性能提升显著,证明系统瓶颈主要在软件层面。
- 实用价值:MYD-YT153 + AD7616组合为嵌入式高速数据采集提供了经济高效的解决方案,适合工业自动化、测试测量等应用。
