RK全平台Audio开发指南:通用逻辑+ES8388实战适配
在瑞芯微(Rockchip)全系列芯片上进行Audio开发,需先掌握跨芯片的通用开发框架、调试逻辑和问题解决思路,再针对具体Codec(如ES8388)和芯片型号(如RK3568/RK3399/PX30)进行针对性适配。本文先梳理全平台通用开发核心,再以ES8388音频Codec为例,详解其在不同RK芯片上的适配流程、代码路径和实操技巧,助力开发者高效落地音频功能。
第一部分:RK全平台Audio开发通用指南
一、全平台Audio核心架构(通用逻辑)
二、通用硬件调试基础(跨芯片共通)
1.核心硬件检查项
|
检查类别 |
通用要求 |
调试手段 |
|
供电系统 |
VDD(3.3V/1.8V)、MICBIAS(2.0-3.3V)稳定无纹波 |
万用表测量电压,示波器查纹波 |
|
通信接口 |
I2C(Codec通信):上拉电阻4.7KΩ,地址匹配 |
i2cdetect -y 总线号扫描设备 |
|
时钟信号 |
MCLK(Codec时钟):频率精准(如12.288MHz) |
示波器测量时钟波形、频率和占空比 |
|
音频通路 |
MIC输入无虚焊、喇叭功放匹配(阻抗/功率) |
万用表查通路通断,示波器查输出波形 |
2.通用硬件问题排查
•供电异常:排查电源芯片输出、PCB走线压降、滤波电容失效;
•I2C通信失败:核对I2C总线号、Codec地址(如ES8388默认0x10)、上拉电阻;
•时钟无输出:确认DTS中MCLK引脚配置为输出,内核时钟驱动编译使能;
•通路无信号:排查MIC/喇叭焊接、功放使能GPIO配置。
三、通用驱动配置逻辑(跨芯片共通)
1.驱动配置三要素
1.DTS配置核心:绑定Codec节点(I2C地址、时钟、兼容属性)、DAI节点(I2S/PDM)、声卡节点(Simple Card框架);
2.Codec驱动适配:确认内核开启Codec编译选项(如CONFIG_SND_SOC_ES8388),驱动兼容RK芯片DAI接口;
3.声卡注册逻辑:通过Simple Card框架关联CPU DAI(I2S)和Codec DAI,自动注册声卡设备。
2.通用DTS配置模板
//1. Codec节点(通用结构)&i2cX {//X为I2C总线号(如RK3568的i2c2)status ="okay";codec@addr{//addr为Codec I2C地址(如ES8388的0x10)compatible ="厂商,型号";//如"everest,es8388"reg =; clocks = <&cru SCLK_I2Sx_OUT>;//绑定MCLK时钟clock-names ="mclk";//厂商自定义属性(如MICBIAS、输入输出类型)};};//2. DAI节点(I2S通用配置)&i2sx {//X为I2S控制器编号(如I2S2)status ="okay";#sound-dai-cells = <0>;pinctrl-names ="default";pinctrl-0= <&i2sx_sclk &i2sx_lrck &i2sx_sdi &i2sx_sdo>;};//3. 声卡节点(Simple Card通用配置)codec_sound: codec-sound {compatible ="simple-audio-card";simple-audio-card,name ="rockchip,codec-name";//如"rockchip,es8388-codec"simple-audio-card,format="i2s";//协议格式(i2s/pdm/dsp_a等)simple-audio-card,mclk-fs = <256>;//MCLK=256×采样率simple-audio-card,cpu {sound-dai = <&i2sx>;//关联CPU DAI};simple-audio-card,codec {sound-dai = <&codec@addr>;//关联Codec DAI};};
四、通用调试工具与流程(跨芯片共通)
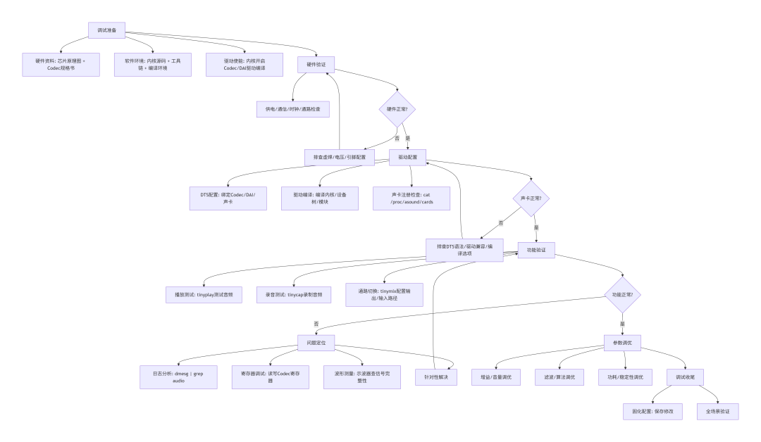
1.通用调试工具链
|
工具类型 |
核心工具 |
通用用途 |
|
软件工具 |
Tinyalsa(tinymix/tinyplay/tinycap) |
通路配置、播放录音测试 |
|
日志工具 |
dmesg/logcat |
驱动加载、声卡注册、通路切换日志 |
|
寄存器工具 |
sys/kernel/debug/asoc/xxx/codec_reg |
读写Codec寄存器,精准控参 |
|
硬件工具 |
示波器/万用表/I2C调试器 |
信号测量、通信抓包、电压检测 |
|
分析工具 |
Audacity |
波形分析、失真/噪声识别 |
2.通用调试流程
五、全平台通用问题解决(跨芯片共通)
|
问题现象 |
通用根因 |
通用解决方案 |
|
声卡未注册 |
DTS配置错误、驱动未编译、兼容属性不匹配 |
1.核对DTS节点兼容属性;2.确认内核编译选项开启;3.查看dmesg驱动加载日志 |
|
播放无声 |
通路未配置、功放未使能、时钟异常 |
1. tinymix开启对应通路;2.检查功放使能GPIO;3.示波器确认MCLK/I2S信号 |
|
录音无声 |
MIC通路未配置、MICBIAS未使能、ADC未开启 |
1. tinymix配置录音通路;2.检查MICBIAS电压;3.确认Codec ADC寄存器使能 |
|
音频失真 |
增益过高、信号过载、采样率不匹配 |
1.降低Codec ADC/DAC增益;2.开启ALC功能;3.统一播放/录音采样率 |
|
噪声过大 |
接地不良、滤波未配置、算法未开启 |
1.优化PCB接地(MIC远离电源);2.配置Codec低通滤波;3.启用ANR/AINR降噪算法 |
第二部分:实战举例——ES8388在RK平台的适配与调试
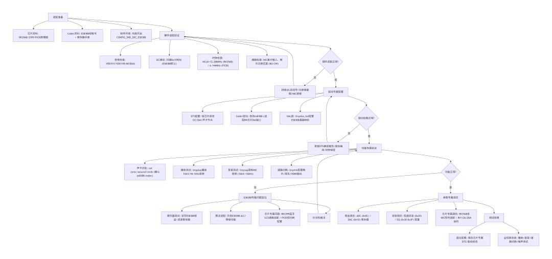
ES8388是低功耗、高集成度音频Codec,适配RK3568/RK3399/PX30/RV1126等主流芯片,以下基于通用开发逻辑,详解其专属适配流程。
一、ES8388适配RK芯片范围与核心特性
|
适配芯片 |
核心适配点 |
特殊需求 |
|
RK3568/RK3566 |
I2C2总线、I2S2控制器、HDMI音频透传 |
支持多MIC阵列(PDM+I2S) |
|
RK3399 |
I2C4总线、I2S0控制器、蓝牙SCO通路 |
需适配双声道差分输出 |
|
PX30 |
I2C1总线、I2S1控制器、低功耗模式 |
优化MCLK频率(降低至6.144MHz) |
|
RV1126/RV1106 |
I2C2总线、PDM控制器、DSMAudio协同 |
需配置RC低通滤波兼容DSM输出 |
二、ES8388调试全流程(流程图)
三、ES8388调试核心知识点(脑图)
四、分芯片适配实操(ES8388专属)
1.核心代码路径(分芯片差异)
|
芯片型号 |
DTS配置文件 |
I2C总线号 |
I2S控制器 |
MCLK频率 |
|
RK3568 |
rk3568-evb1-ddr4-v10.dts |
2 |
I2S2 |
12.288MHz |
|
RK3399 |
rk3399-evb.dts |
4 |
I2S0 |
12.288MHz |
|
PX30 |
px30-evb-ddr3-v10.dts |
1 |
I2S1 |
6.144MHz |
|
RV1126 |
rv1126-evb.dts |
2 |
PDM |
12.288MHz |
2.分芯片DTS配置示例
(1)RK3568+ES8388配置
// I2C2节点绑定ES8388&i2c2 {status ="okay";es8388: es8388@10{compatible ="everest,es8388";reg = <0x10>;clocks = <&cru SCLK_I2S2_OUT>;clock-names ="mclk";everest,micbias = <1>;// 2.8Veverest,adc-input = <0>;// 差分MICeverest,dac-output = <1>;// 喇叭输出status ="okay";};};// I2S2控制器配置&i2s2 {status ="okay";pinctrl-names ="default";pinctrl-0= <&i2s2m0_sclk &i2s2m0_lrck &i2s2m0_sdi &i2s2m0_sdo>;};// 声卡配置es8388_sound: es8388-sound {compatible ="simple-audio-card";simple-audio-card,name ="rockchip,es8388-codec";simple-audio-card,format ="i2s";simple-audio-card,mclk-fs = <256>;simple-audio-card,cpu { sound-dai = <&i2s2>; };simple-audio-card,codec { sound-dai = <&es8388>; };};
(2)PX30+ES8388低功耗配置
// I2C1节点绑定ES8388&i2c1 {status ="okay";es8388: es8388@10{compatible ="everest,es8388";reg = <0x10>;clocks = <&cru SCLK_I2S1_OUT>;clock-names ="mclk";everest,micbias = <2>;// 2.0V(低功耗)everest,adc-input = <1>;// 单端MICeverest,dac-output = <0>;// 耳机输出status ="okay";};};// I2S1控制器配置(低功耗)&i2s1 {status ="okay";rockchip,bclk-fs = <32>;// 降低BCLK频率pinctrl-names ="default";pinctrl-0= <&i2s1_sclk &i2s1_lrck &i2s1_sdi &i2s1_sdo>;};
3.分芯片功能测试命令
(1)RK3568多MIC录音测试
# 配置PDM多MIC通路tinymix-D0set"Capture Path""PDM MIC Array"# 录制8通道PDM MIC音频tinycap/sdcard/es8388_pdm_rec.wav -D0-d1-c8-r16000-b16
(2)RK3399蓝牙SCO通路测试
# 配置蓝牙SCO通路tinymix-D0set"Voice Call Path""BT SCO"# 播放蓝牙测试音频tinyplay/sdcard/bt_sco_test.wav -D0-d2-p1024-n3
(3)PX30低功耗模式测试
# 降低MCLK频率(软件层面)amixer-c0sset"MCLK Frequency""6.144MHz"# 关闭闲置DAC通路tinymix-D0set"DAC2 Playback Switch""Off"
五、ES8388专属问题定位与解决
|
问题现象 |
分芯片根因 |
专属解决方案 |
|
RK3568多MIC录音不同步 |
PDM通路映射错误 |
修改DTS中rockchip,path-map配置PDM通道顺序,命令:amixer cset iface=MIXER,name='PDM Path Map' 3 2 1 0 |
|
RK3399蓝牙SCO无声 |
I2S0与蓝牙PCM通路未绑定 |
在DTS中配置rockchip,bt-sco-dai = <&i2s0>,编译蓝牙驱动时开启SCO适配 |
|
PX30功耗过高 |
MCLK频率过高+闲置通路未关闭 |
1. DTS中MCLK配置为6.144MHz;2. tinymix关闭闲置DAC/ADC通路 |
|
RV1126 DSM输出失真 |
未配置RC低通滤波 |
按公式配置RC电路(R1=5.6KΩ,R2=1KΩ,C1=5.6nF),DTS中开启DSM协同模式 |
|
ES8388 MIC无偏置 |
MICBIAS寄存器未使能 |
写入寄存器:echo '0E 01' > /sys/kernel/debug/asoc/ES8388/codec_reg(0x0E=0x01使能) |
|
ES8388增益不足 |
ADC/DAC增益寄存器值过低 |
1. ADC增益(0x0C):echo '0C 70' > ...(0x70对应+20dB);2. DAC增益(0x10):echo '10 7F' > ... |
总结
1.RK全平台Audio开发的核心是“通用逻辑+分芯片适配”:通用部分提供硬件检查、驱动配置、调试工具的标准化流程,分芯片部分聚焦接口差异、时钟配置和专属问题;
2.ES8388作为通用Codec,其适配核心是“DTS分芯片绑定+Codec寄存器精准控参”,需根据RK芯片的I2C总线、I2S/PDM控制器、时钟源特点调整配置;
3.调试时优先遵循“通用流程排查共性问题,再用Codec专属工具解决个性问题”,结合示波器、寄存器读写和分芯片测试命令,高效定位问题。
