看过来,RK3576 NPU方案你用对了吗?
本文基于米尔MYD-LR3576开发板,详细记录了如何利用500万像素USB摄像头实现640×640分辨率的YOLO5s目标检测,并将结果实时输出至1080P屏幕的全流程。通过系统级的软硬件协同优化,最终将端到端延迟控制在40ms以内,实现了 20FPS的稳定实时检测性能。文章重点剖析了摄像头特性分析、显示通路选择、RGA硬件加速、RKNN NPU集成等关键技术环节,为嵌入式AI视觉系统的开发与调优提供了一套完整的思路与实践方案。
PART 01
系统架构与性能目标
1.1 硬件平台
- 主控芯片:Rockchip RK3576(四核A72+四核A53,6TOPS NPU,RGA,GPU,VPU)
- 摄像头:500万像素USB摄像头(支持MJPEG/YUYV格式)
- 显示器:4K HDMI显示屏(通过Weston桌面环境显示)
- 开发板:米尔MYD-LR3576
米尔基于RK3576核心板开发板1.2 软件平台使用米尔官方V2.0.0 SDK提供的buildroot镜像,内核版本为6.1.118。系统信息如下:
root@myd-lr3576-buildroot:/# uname -aLinuxmyd-lr3576-buildroot6.1.118#1SMP Fri Sep2602:34:15UTC2025aarch64 GNU/Linux
1.3 性能目标
- 实时性:完成从摄像头采集→NPU推理→屏幕显示的完整流程,耗时不超过摄像头一帧的时间。
- 输入/输出:尽可能提高摄像头采集帧率,并在显示端支持更高的输出分辨率。
- 功能:实现YOLO5s目标检测,并在视频画面中实时绘制检测框。
PART 02
数据处理流程与优化实践
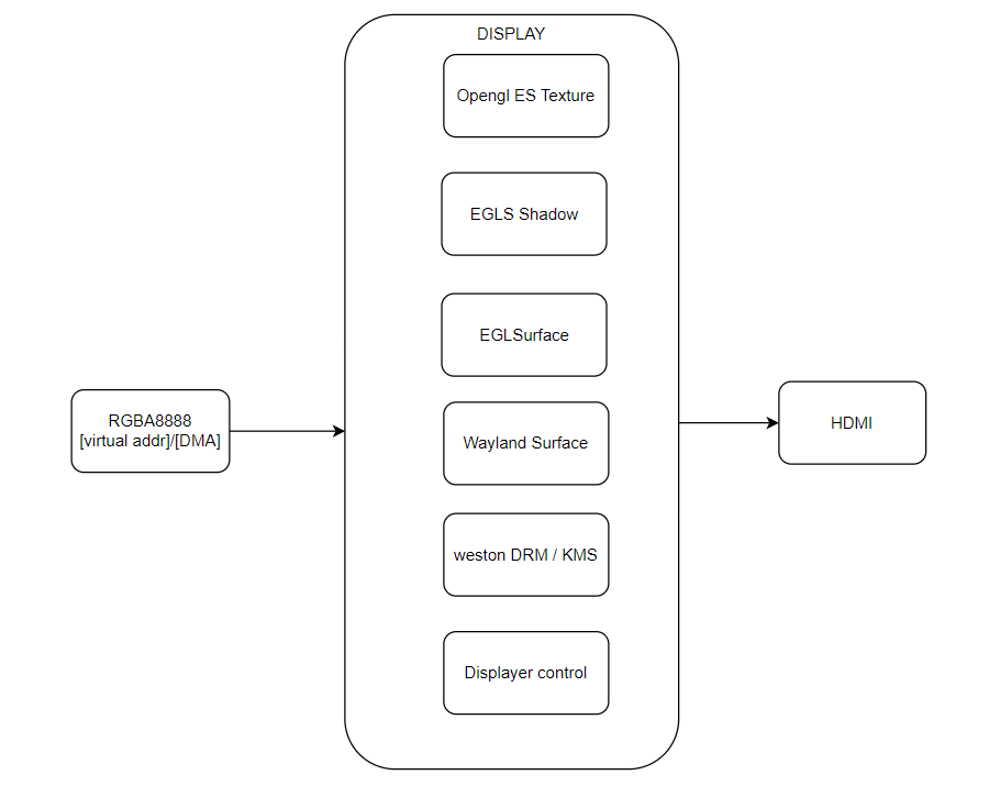
摄像头数据需要经历哪些过程才能到显示端输出,参考下图
2.1 CPU处理方案及其瓶颈
如果把摄像头数据直接显示到屏幕上,先了解清楚它们输入输出关系。摄像头输出可以用v4l2-ctl -D -d /dev/videoxx --list-formats-extDisplay输出可用用cat /sys/kernel/debug/dri/0/state查看
根据实时性来说,需要选择最高fps分辨率对应输出,这里选择640x480 20fps,那么它需要把YUYV格式替换成RGBA8888才能显示。显示大小不超过屏幕最大分辨率3840x2160即可。CPU处理是如下过程
若要将摄像头采集的YUYV格式数据直接显示到屏幕,需先转换为RGBA8888格式。在CPU上进行格式转换与缩放的性能如下(输入为640×480 YUYV):
可见,CPU在处理1080P分辨率时已接近能力上限,更高分辨率则无法满足实时性要求。2.2 引入RGA进行硬件加速RGA作为RK3576 2D处理芯片模块,它的作用是对图片做旋转,缩放,旋转,镜像以及格式转换。根据手册信息,它能处理数据的性能是物理地址>DMA>虚拟地址。那么用RGA来替换CPU的格式转换和缩放。
RGA是一次进行转换和缩放,下面是对比CPU运算的对比图使用RGA替代CPU进行格式转换与缩放后,性能对比如下:
RGA的引入带来了数量级的性能提升,尤其是DMA模式,大幅降低了处理延迟。2.3 GPU直接显示方案调试阶段常使用OpenCV的imshow显示图像,但其依赖CPU参与,无法满足实时性要求。系统实际采用DRM显示框架与Weston桌面环境,因此我们选用Wayland-client方案进行直接显示,实现GPU直显。
不同输入模式下的显示耗时对比:
2.4 NPU推理流程与耗时分析
通用模型,通过rknn-toolkit2转换成rknn后就可以通过RKNN API来调用和推导。使用rknn_model_zoo yolo5模型进行转换后生成模型,yolov5s-640-640.rknn和coco80labels_list.txt,以及一些调用参考代码。它的输入必须是640x640RGB格式。rknn推理虚拟地址关键步骤如下:
实际测试后rknn_run这个阶段大概耗时26~31ms之间rknnoutputsget获取数据后即可进行内部处理,检测出目标,坐标,信心指数,根据实际需求绘制在屏幕上,这一步可以多进程异步处理,不算在串行时间内,笔者测试大概会多花8ms左右。
因此总计一下摄像头实时采集NPU推理到显示整个过程耗时情况
结论:NPU推理阶段(T2)仍是系统的主要耗时环节。但通过DMA+RGA+直接显示的优化组合,系统整体延迟大幅降低,且在高分辨率输出下仍能保持稳定的帧率。
2.5 多摄像头系统资源占用分析
- 虚拟内存方案
1个摄像头

4个摄像头

- Dma方案
1路摄像头输出
2路摄像头输入
PART 03
总结
在嵌入式AI视觉系统中,NPU的算力是决定性能上限的关键因素。然而,要达到这一上限,必须构建高效的数据流水线。本文实践表明,通过RGA硬件加速、DMA零拷贝数据传输以及GPU直接显示的协同优化,能够彻底释放 RK3576平台的异构计算潜力,将端到端延迟控制在数十毫秒内,实现高清、实时的目标检测应用。这一优化思路同样适用于其他具备类似硬件加速单元的嵌入式AI平台。
